반응형
그래프에서 축,눈금,축이름 제거하는 방법을 알아봅시다.
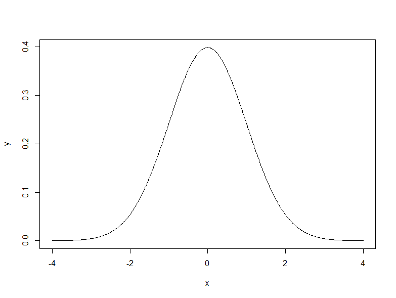
아래와 같이 정규분포 그래프를 하나 그리겠습니다.
set.seed(999)
x=seq(-4,4,0.01)
y=dnorm(x)
plot(x,y,type='l')

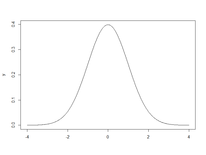
축,눈금, 축이름 제거 방법입니다. 주석으로 대신합니다.
set.seed(999)
x=seq(-4,4,0.01)
y=dnorm(x)
plot(x,y,type='l',
axes=FALSE, #축제거거
xaxt='n', #x축 눈금 제거
yaxt='n', #y축 눈금 제거
ann=FALSE #축이름 제거
)

x축 이름 또는 y축 이름만 제거하기 원할 경우 아래 옵션을 사용합니다. xlab 또는 ylab에 ''을 입력하면 됩니다. 아래는 x축 이름만 제거한 예시입니다.
set.seed(999)
x=seq(-4,4,0.01)
y=dnorm(x)
plot(x,y,type='l',
xlab='',
)

반응형
'R 주제 > R 기초 및 통계 강의' 카테고리의 다른 글
| [R강의] 123. 사후검정 (Tukey test) (0) | 2021.09.09 |
|---|---|
| [R강의] 122. 분산분석 (일원분산분석) (0) | 2021.08.31 |
| [R강의] 120. for문에서 스킵할때 쓰는 next (0) | 2021.08.13 |
| [R강의] 119. 정수를 쪼개서 각각의 숫자를 벡터로 만들기 (strsplit) (0) | 2021.07.12 |
| [R강의] 118. 표기법 설정하기 (지수표기 vs 일반표기) (2) | 2021.07.11 |
댓글